Конкурс летающих роботов, приз 1млн.
Re: Конкурс летающих роботов, приз 1млн.
Для слива телеметрии взят такой комплект http://www.ebay.com/itm/270940110252
Законфигурил и затюнер коптер, стал летать более-менее стабильно. Сейчас летаю на радиоуправлении, нарабатываю навык, тренируюсь. На днях сделаю видео.
Законфигурил и затюнер коптер, стал летать более-менее стабильно. Сейчас летаю на радиоуправлении, нарабатываю навык, тренируюсь. На днях сделаю видео.
Действительно, было в Михал Иваныче что-то аристократическое. Пустые бутылки он не сдавал, выбрасывал.
Re: Конкурс летающих роботов, приз 1млн.
Таки интересно на какой стадии проект? "Взлетит"?
Киберпанк не умер. Он просто наступил.
Re: Конкурс летающих роботов, приз 1млн.
На новой неделе заканчиваю плату полетного контроллера и отправляю ее на завод, должна прийти через две недели, буду делать в Москве, дороговато, но быстро. Потом программирование и т.п. хз успеем или нет, но стараться будем точно.
Действительно, было в Михал Иваныче что-то аристократическое. Пустые бутылки он не сдавал, выбрасывал.
Re: Конкурс летающих роботов, приз 1млн.
да успеем пойди =)
Re: Конкурс летающих роботов, приз 1млн.
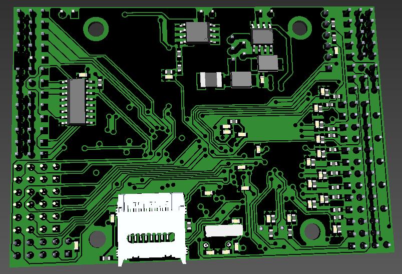
Закончил полетный контроллер, будет таким:
Верьх Ныз Заказ отправил, жду когда приедут платы, начну паять и отлаживать. Прибытие плат, ориентировочно 2 недели.
За две платы с доставкой 7.4тыр
Верьх Ныз Заказ отправил, жду когда приедут платы, начну паять и отлаживать. Прибытие плат, ориентировочно 2 недели.
За две платы с доставкой 7.4тыр
Действительно, было в Михал Иваныче что-то аристократическое. Пустые бутылки он не сдавал, выбрасывал.
Re: Конкурс летающих роботов, приз 1млн.
Карта живая ещё?pitman писал(а):Для тех, кто хочет поддержать материально:
Сбербанк: 676280749002617025 Белимова О.В. (на жену)
Киберпанк не умер. Он просто наступил.
Re: Конкурс летающих роботов, приз 1млн.
Пока нет необходимости. Еще из прошлых осталось 2350руб. На неделе опробую ИК дальномеры и буду заказывать комплект на них.arxont писал(а):Карта живая ещё?pitman писал(а):Для тех, кто хочет поддержать материально:
Сбербанк: 676280749002617025 Белимова О.В. (на жену)
Действительно, было в Михал Иваныче что-то аристократическое. Пустые бутылки он не сдавал, выбрасывал.
Re: Конкурс летающих роботов, приз 1млн.
Платы полетного контроллера готовы. Сегодня отправят из Москвы экспресс-почтой.
Android девайсы которые будут заняты распознаванием образов отбились на таможне, приедут через две недели где-то.
Android девайсы которые будут заняты распознаванием образов отбились на таможне, приедут через две недели где-то.
Действительно, было в Михал Иваныче что-то аристократическое. Пустые бутылки он не сдавал, выбрасывал.
Re: Конкурс летающих роботов, приз 1млн.
Платы приехали, начинаю собирать, тестить и т.п.
Действительно, было в Михал Иваныче что-то аристократическое. Пустые бутылки он не сдавал, выбрасывал.