Страница 6 из 7
Re: Linux из говна и палок
Добавлено: Ср дек 16, 2020 6:54 pm
b0r1sus
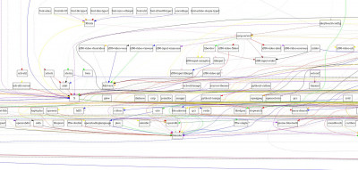
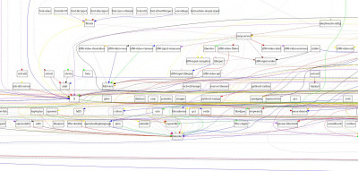
Благодаря использованию в поделке менеджера пакетов на основе реляционной СУБД стало возможным построение карты зависимостей пакетов.

- Фрагмент карты зависимостей
Карта интерактивная. При нажатии на пакет, осуществляется переход на страницу с информацией о нем.
Ссылка на карту зависимостей доступна на странице списка пакетов:
https://umvirt.com/linux/packages/0.1
Re: Linux из говна и палок
Добавлено: Пн дек 21, 2020 2:06 pm
b0r1sus
У Cпектрума хреновый графон? А как насчет Радио-86РК?
Добавил в поделку emu80 эмулятор Радио-86РК и других ПК из этой серии чтоб в оффлайне скучно не было.
Ромы можно скачать на сайте эмулятора:
http://emu80.org/dl.html
Чтоб было веселей играть, можно установить пакет QJoyPad и привязать геймпад к кнопкам клавы.
Re: Linux из говна и палок
Добавлено: Вт дек 29, 2020 8:18 pm
b0r1sus
Обновлена
документация:
- Live CD/DVD/USB
- Совместимость с /etc/rc.local
- Сброс кеша
Часть манов доступна по ссылке:
http://umvirt.com/linux/downloads/0.1/man/
Re: Linux из говна и палок
Добавлено: Сб янв 09, 2021 8:21 pm
b0r1sus
Проблема с мультилибом в LFS8.3 и ULFS можно считать решена.
Для того чтобы добавить поддержку 32-х битных приложений в 64-битной версии ULFS просто следуйте инструкции:
http://www.linuxfromscratch.org/~dj/lfs ... ter10.html
Да, это не так быстро как в других дистрибутивах и возможно убьет рабочий день, но с другой стороны эта фича будет радовать постоянно.
Инструкция позволяет запускать только базовые приложения, однако ничего не мешает в ручную установить зависимости и запускать более сложные приложения такие как VirtualBox, Wine и прочие.
Re: Linux из говна и палок
Добавлено: Ср янв 13, 2021 8:53 am
b0r1sus
Сайт поделки отключен. Кто успел - тот скачал. Судя по большому количеству откликов и донатов эта поделка никому кроме меня не нужна.
Re: Linux из говна и палок
Добавлено: Ср янв 13, 2021 1:32 pm
ra0ued
Психанул? Или создаешъ ограниченное предложение?
Re: Linux из говна и палок
Добавлено: Ср янв 13, 2021 7:13 pm
b0r1sus
ra0ued писал(а): Ср янв 13, 2021 1:32 pm
Психанул? Или создаешъ ограниченное предложение?
Да, психанул. Платежная система процент подняла до запредельных высот после понедельничного обвала на рынке, в следствии чего не смог оперативно рассчитаться да и сервер совсем старый был, нахватало памяти и мощей. Да и доходов с него никаких не было.
Так что решил не дожидаться заморозки, отказался от сервера заблаговременно.
Re: Linux из говна и палок
Добавлено: Пн мар 01, 2021 12:33 pm
b0r1sus
В поделке можно собрать нативный движок Re3 и играть в GTA III и GTA Vice City.
Конечно не Cyberpunk 2077, но встройка AMD Vega успешно тянет.
Возможно пользовательские моды, карты и тачки тоже можно запускать.
Re: Linux из говна и палок
Добавлено: Пн апр 19, 2021 10:03 pm
b0r1sus
Huawei тоже свой дистриб пилит. Называется openEuler.
https://huawei.ru/news/dlya-oblakov-i-i ... na-tsifru-
Re: Linux из говна и палок
Добавлено: Вт июл 13, 2021 9:39 pm
arxont
Наконец-то нормальный дистрибутив выпустили!
https://www.securitylab.ru/news/522128.php