Linux из говна и палок

Обсуждение софта. Установка, настройка, новинки. В общем все, что связано с софтом.
Аватара пользователя
b0r1sus
Сообщения: 828
Зарегистрирован: Сб сен 01, 2012 9:20 am
Контактная информация:

Re: Linux из говна и палок

Сообщение b0r1sus » Ср дек 16, 2020 6:54 pm

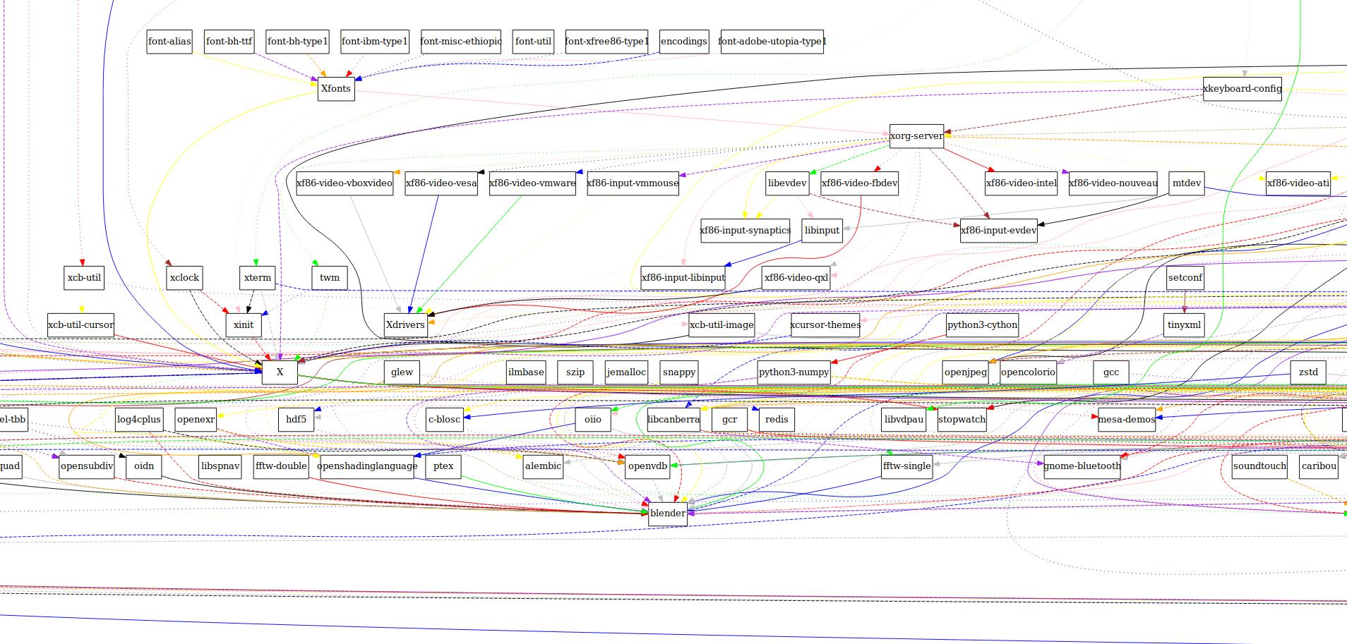
Благодаря использованию в поделке менеджера пакетов на основе реляционной СУБД стало возможным построение карты зависимостей пакетов.
Фрагмент карты зависимостей
Фрагмент карты зависимостей
Карта интерактивная. При нажатии на пакет, осуществляется переход на страницу с информацией о нем.

Ссылка на карту зависимостей доступна на странице списка пакетов: https://umvirt.com/linux/packages/0.1

Аватара пользователя
b0r1sus
Сообщения: 828
Зарегистрирован: Сб сен 01, 2012 9:20 am
Контактная информация:

Re: Linux из говна и палок

Сообщение b0r1sus » Пн дек 21, 2020 2:06 pm

У Cпектрума хреновый графон? А как насчет Радио-86РК?
4.jpg
3.jpg
2.jpg
Добавил в поделку emu80 эмулятор Радио-86РК и других ПК из этой серии чтоб в оффлайне скучно не было.

Ромы можно скачать на сайте эмулятора: http://emu80.org/dl.html

Чтоб было веселей играть, можно установить пакет QJoyPad и привязать геймпад к кнопкам клавы.

Аватара пользователя
b0r1sus
Сообщения: 828
Зарегистрирован: Сб сен 01, 2012 9:20 am
Контактная информация:

Re: Linux из говна и палок

Сообщение b0r1sus » Вт дек 29, 2020 8:18 pm

Обновлена документация:
  • Live CD/DVD/USB
  • Совместимость с /etc/rc.local
  • Сброс кеша
Часть манов доступна по ссылке: http://umvirt.com/linux/downloads/0.1/man/

Аватара пользователя
b0r1sus
Сообщения: 828
Зарегистрирован: Сб сен 01, 2012 9:20 am
Контактная информация:

Re: Linux из говна и палок

Сообщение b0r1sus » Сб янв 09, 2021 8:21 pm

Проблема с мультилибом в LFS8.3 и ULFS можно считать решена.

Для того чтобы добавить поддержку 32-х битных приложений в 64-битной версии ULFS просто следуйте инструкции: http://www.linuxfromscratch.org/~dj/lfs ... ter10.html

Да, это не так быстро как в других дистрибутивах и возможно убьет рабочий день, но с другой стороны эта фича будет радовать постоянно.

Инструкция позволяет запускать только базовые приложения, однако ничего не мешает в ручную установить зависимости и запускать более сложные приложения такие как VirtualBox, Wine и прочие.

Аватара пользователя
b0r1sus
Сообщения: 828
Зарегистрирован: Сб сен 01, 2012 9:20 am
Контактная информация:

Re: Linux из говна и палок

Сообщение b0r1sus » Ср янв 13, 2021 8:53 am

Сайт поделки отключен. Кто успел - тот скачал. Судя по большому количеству откликов и донатов эта поделка никому кроме меня не нужна.

Аватара пользователя
ra0ued
Сообщения: 2089
Зарегистрирован: Чт авг 30, 2012 2:54 pm
Откуда: zabtech.ru
Контактная информация:

Re: Linux из говна и палок

Сообщение ra0ued » Ср янв 13, 2021 1:32 pm

Психанул? Или создаешъ ограниченное предложение?

Аватара пользователя
b0r1sus
Сообщения: 828
Зарегистрирован: Сб сен 01, 2012 9:20 am
Контактная информация:

Re: Linux из говна и палок

Сообщение b0r1sus » Ср янв 13, 2021 7:13 pm

ra0ued писал(а): Ср янв 13, 2021 1:32 pm Психанул? Или создаешъ ограниченное предложение?
Да, психанул. Платежная система процент подняла до запредельных высот после понедельничного обвала на рынке, в следствии чего не смог оперативно рассчитаться да и сервер совсем старый был, нахватало памяти и мощей. Да и доходов с него никаких не было.

Так что решил не дожидаться заморозки, отказался от сервера заблаговременно.

Аватара пользователя
b0r1sus
Сообщения: 828
Зарегистрирован: Сб сен 01, 2012 9:20 am
Контактная информация:

Re: Linux из говна и палок

Сообщение b0r1sus » Пн мар 01, 2021 12:33 pm

В поделке можно собрать нативный движок Re3 и играть в GTA III и GTA Vice City.
gta3.jpg
gta3_.jpg
gta3_3.jpg
Конечно не Cyberpunk 2077, но встройка AMD Vega успешно тянет.

Возможно пользовательские моды, карты и тачки тоже можно запускать.

Аватара пользователя
b0r1sus
Сообщения: 828
Зарегистрирован: Сб сен 01, 2012 9:20 am
Контактная информация:

Re: Linux из говна и палок

Сообщение b0r1sus » Пн апр 19, 2021 10:03 pm

Huawei тоже свой дистриб пилит. Называется openEuler.

https://huawei.ru/news/dlya-oblakov-i-i ... na-tsifru-

Аватара пользователя
arxont
Сообщения: 3948
Зарегистрирован: Пт авг 31, 2012 11:29 pm

Re: Linux из говна и палок

Сообщение arxont » Вт июл 13, 2021 9:39 pm

Наконец-то нормальный дистрибутив выпустили! https://www.securitylab.ru/news/522128.php
Киберпанк не умер. Он просто наступил.

Ответить